Ви не увійшли.
мав на увазі від зворотнього струму
Так, від протікання зворотнього струму на вхід DC-DC захистить. Лише міліамперний струм продовжуватиме йти через дільник зворотнього звʼязку. Також нелінійний елемент може вплинути на стабільність зворотнього звʼязку (а може й не вплинути).
Грітиметься він так само як і D1
Грітиметься більше, бо через нього струм протікатиме весь час. Через D1 струм протікає лише в ті періоди циклу ШІМ, коли мосфет закритий. Тобто при вихідній напрузі, близькій до вхідної, через D1 струм тече лише короткі проміжки часу. При різниці вхідної/вихідної напруг вдвічі, через D1 в середньому тече лише половина струму і т.д.
Неактивний
У автора готовий трансформатор на вході, і реле автор не проти використовувати. Заживити обмотку реле від трансформатора (до основного моста), а контактом реле комутувати вихід. І ніяких мосфетів чи діодів.
Неактивний
Vovik07 пише:Максимальний струм 15А. ... Ось такий dc-dc
Оффтопік, але щось у мене сумніви, що такий DC-DC дасть 15А. Що там за мосфет і який ШІМ-контролер? Він з діодом Шотткі чи синхронний?
У мене схожий коли 5 А видає, вже гріється шо дурний. 300 ватт пишуть - то хіба що при вихідній напрузі, наближеній до максимальної.
Так це синхронний перетворювач . Нажаль не знаю на яких мосфетах. вони дуже тісно приавяні до конденсаторів і розгледіти нема можливості. З оглядів в інтернеті , один мосфет використовується як діод інший як мосфет. Короткочасно мав би витримувати струм в 20А . 15 А з охолодженням. Я планую поставити на нього куллер але не знаю чи часто буду використовувати його на таких струмах. Конкретно в моєму варіанті мікросхема LM25116.
Vovik07 пише:Обмотка реле підєднана відразу після діодного моста.
Тільки не після, а до моста. Наприклад, через ще один малопотужний міст.
Обмотку реле можна заживити і від змінного струму? Чи я помиляюсь?
У автора готовий трансформатор на вході, і реле автор не проти використовувати. Заживити обмотку реле від трансформатора (до основного моста), а контактом реле комутувати вихід. І ніяких мосфетів чи діодів.
Ви маєте на увазі використати реле , без Мосфетів взагалі?
Активний
І я не зовсім розумію як реле врятує від зміни полярності , якщо я його підєднаю до основного моста. Тобто трансформатор увімкнений , реле замкнене і я підєднаю неправильно акб - то dc-dc вийде зладу..
Активний
Так це синхронний перетворювач ... Конкретно в моєму варіанті мікросхема LM25116
А, ну це досить непоганий варіант. Якщо там і мосфети десь по 10 мОм чи менше, то може 15 А і без додаткового охолодження потягне.
Доречі, там і enable є, і undervoltage lockout. Можна використати при необхідності, якщо вивести піни.
Обмотку реле можна заживити і від змінного струму? Чи я помиляюсь?
Навіщо від змінного? Випрямити, фільтруючий конденсатор поставити.
Навіть цілого моста не потрібно: два діода, аноди до виводів трансформатора, точка зʼєднання катодів буде плюсом живлення. В ролі нижнього плеча будуть діоди "основного" моста, тоді й земля спільна.
Взагалі, технічно можна й від змінного, якщо пружина не дуже потужна, щоб відривати контакт при переході через нуль. Є навіть реле, спеціально спроектовані для змінного струму. Але краще не треба: здижчатиме, і опір контакту коливатиметься на кожному напівперіоді.
Ви маєте на увазі використати реле , без Мосфетів взагалі?
А чому ні? Звісно, реле має бути розраховане на потрібний струм, і у такого рішення теж є недоліки.
І я не зовсім розумію як реле врятує від зміни полярності
Ніяк. Ні реле, ні мосфети, ні діоди від зміни полярності не врятують. Зворотній струм - одна проблема, переполюсовка - зовсім інша, і вирішуватись вони мають по-різному. Спільним у них може бути хіба що ключ (пара мосфетів або контакти реле), яким підʼєднується-відʼєднується вихід.
Про метод захисту від переполюсовки я вже писав вище.
Неактивний
Від переполюсовки можна захиститись 2 способами. Або зробити захист від КЗ. Або перед ввімкненням навантаження поміряти напругу на виході - якщо від'ємна - реле не вмикати.
Якщо врахувати всі побажання - виявиться що дешевше взяти готову зарядку ![]()
Або зробити захист від КЗ.
Із захистом від КЗ в якості захисту від переполюсовки в даному випадку є певні проблеми.
По-перше, захист від КЗ буває різний. В багатьох випадках під "захистом від КЗ" розуміють просте обмеження максимального струму. Справжній захист має або вимикати вихід взагалі, з періодичними спробами увімкнутись чи скиданням аварійного стану вручну. Або перемикати вихід в режим джерела зондуючого струму, поки цей струм не впаде до близько нуля або напруга на виході не стане номінальною. В будь-якому разі, це система з гістерезисом.
По-друге, незрозуміло, як автор хоче щоб реагувала система, коли відбулась переполюсовка. Обмежити струм і увімкнути індикацію, поки користувач не відʼєднає неправильно підʼєднаний акумулятор, а струм тим часом нехай тече? Відімкнути вихід? Який критерій для повернення системи в робочій стан?
По-третє, захист від КЗ в якості захисту від переполюсовки працював би надійно, якби DC-DC був тільки джерелом напруги. У нас же тут DC-DC може працювати як джерело струму з високим внутрішнім опором. На реальний стан системи при переполюсовці - який струм куди тече, в якій точці яка напруга - впливають такі фактори як налаштування DC-DC (напруга, струм), напруга акумулятора, внутрішній опір акумулятора та інші фактори.
Або перед ввімкненням навантаження поміряти напругу на виході - якщо від'ємна - реле не вмикати.
Про що написано в цьому треді вже декілька разів ![]()
Неактивний
Якщо врахувати і уточнити всі побажання - вийде система вартістю в пів Боїнга
Іноді простіше мати в хазяйстві кілька ширпотребних блоків на різні напруги і при необхідності брати з коробки підходящий
А акумулятори заряджати окремою зарядкою.
Іноді простіше мати в хазяйстві кілька ширпотребних блоків на різні напруги і при необхідності брати з коробки підходящий
А акумулятори заряджати окремою зарядкою.
Я зазвичай так і роблю
А щоб акуми на зарядці/зберіганні не розряджались коли нема мережі, підключив їх через реле, що живиться з мережі 12-вольтовим блоком за 70 грн.
Неактивний
По-друге, незрозуміло, як автор хоче щоб реагувала система, коли відбулась переполюсовка. Обмежити струм і увімкнути індикацію, поки користувач не відʼєднає неправильно підʼєднаний акумулятор, а струм тим часом нехай тече? Відімкнути вихід? Який критерій для повернення системи в робочій стан?
Я лише хочу щоб при зміні полярності нічого не згоріло. Якщо реле вбереже від зворотнього струму , коли нема мережі = реле вимкнене. То як вбеоегтись від переполюсовки. Я розумію що найкраще бути уважним і все по сто раз перевірити. Але деколи буває достатньо одного разу і щось вийде з ладу. До прикладу хочу перевірити коли спрацьовує плата бмс на 5S батареї. І по необережності підєднав нетак щупи. То щось таки згорить або бмс або dc-dc. Вище Ви писали що в таких випадках можна використовувати МК . Тобто я так розумыю МК перевіряє яка полярність . І якщо полярність правильна , тільки тоді вмикати вихід..
jokeer пише:Або перед ввімкненням навантаження поміряти напругу на виході - якщо від'ємна - реле не вмикати.
Про що написано в цьому треді вже декілька разів
Тобто логіка така. Підєднати щупи до АКБ . Зробити індикацію полярності , скажімо на Світлодіодах. В розрив катушки реле , поставити тумблер. І коли індикація правильна - то вручну вмикати реле... Це просто і надійно але хотілося більшої автоматизації..
В мене вже був такий прилад на трансформаторі і dc-dc + індикація. Коли почалися блекаути , віддав тестеві на дачу для підзаряджання автоакб. Я наголосив що спочатку підєднювати клеми на акб, переконатися що правильно а вже тоді вмикати живлення. Проте одного разу він таки поплутав клеми при ввімкненій мережі і DC_DC вийшов з ладу..
Доречі що б було коли поплутати щупи на заводському ЛБЖ? Який там захист?
Ще знайшов ось таку схему. 

Два варіанти на P та N канальних мосфетах.
Активний
Я лише хочу щоб при зміні полярності нічого не згоріло.
Для запобігання зміни полярності використовуються полярні розʼєми: XT-30/60/90, anderson, barrel jack та інші, які досить проблематично зʼєднати неправильно.
І коли індикація правильна - то вручну вмикати реле...
Питання не тільки в тому коли вмикати, але й коли вимикати для наступної перевірки.
Це просто і надійно але хотілося більшої автоматизації..
Сформулюйте цю процедуру ручної перевірки словами у вигляді чіткого алгоритму. Імплементуйте цей алгоритм у мікроконтролері - ось вам і автоматизація.
Доречі що б було коли поплутати щупи на заводському ЛБЖ? Який там захист?
"Заводські ЛБЖ" різні бувають, за різними схемами. Зазвичай там паралельно виходу стоїть діод, так що скоріш за все першим згорить він. Далі ЛБЖ намагатиметься обмежити вихідний струм, а акумулятор тягнути плюс вихода нижче мінуса. Якщо акумулятор "перетягне", то вихідний електролітичний конденсатор (якщо він там є) зарядиться у зворотній полярності і закипить. Якщо повезе, то ще і бахне
Ще знайшов ось таку схему
Наскільки розумію, це схема обмеження максимального струму. При Rш=0.01 Ом та ідеальними мосфетами був би десь на 60 ампер. Але враховуючи RDSon мосфета, обмеження може початись і на 5 амперах.
Два варіанти на P та N канальних мосфетах.
Для силових схем бажано використовувати N-канальні. Хоча в цій конкретній для обмеження струму - пофіг. Якщо мосфет з відомим RDSon, то і Rш не потрібен, сам мосфет може бути в ролі шунта.
Остання редакція dimich (2026-02-28 23:46:25)
Неактивний
Vovik07 пише:Ще знайшов ось таку схему
Наскільки розумію, це схема обмеження максимального струму. При Rш=0.01 Ом та ідеальними мосфетами був би десь на 60 ампер. Але враховуючи RDSon мосфета, обмеження може початись і на 5 амперах.
Vovik07 пише:Два варіанти на P та N канальних мосфетах.
Для силових схем бажано використовувати N-канальні. Хоча в цій конкретній для обмеження струму - пофіг. Якщо мосфет з відомим RDSon, то і Rш не потрібен, сам мосфет може бути в ролі шунта.
Автор схеми на відео пояснює як працює схема при обмеженні струму а також від переполюсовки.
https://www.youtube.com/watch?v=PuC8cowNB8I
Активний
Автор схеми на відео пояснює як працює схема при обмеженні струму а також від переполюсовки.
Ну, там утворюється бістабільна логіка з гістерезисом по струму. Використайте цю схему, в чому проблема? Тим більше у вашому випадку "дежурное питание" можна взяти з того ж трансформатора, тільки стабілізувати до 12 вольт.
А у варіанті з P-мосфетом, схоже, щось переплутано. Що заважає струму йти через body-діод закритого мосфета?
Неактивний
Доречі, чи не буде ця схема спрацьовувати при підʼєднанні будь-чого з великими конденсаторами на вході? І не розблоковуватись, поки ті конденсатори не зарядяться через 100-кілоомний резистор. Або, якщо підʼєднаний пристрій намагатиметься споживати струм, то до ручного скидання. Це дещо протирічить вимогам до ЛБЖ.
Неактивний
У Хоровиця і Хілла є купа рішень для джерел живлення. А от щодо переполюсовки.. На який струм ви взагалі розраховуєте? Може паралельно діод і polyswitch виручить?
Ще одна проблема в тому, що в якості джерела використовується імпульсний DC-DC зі здоровенною ємністю на виході. Якби там був лінійний регулятор як в ЛБЖ, він би спокійно обмежив пусковий струм на ємносне навантаження. А при переполюсовці струм би йшов через паралельний діод на виході, і тільки тоді спрацьовувала би ота схема на мосфеті з біполярником.
Там можна було би втулити конденсатор між базою та еміттером біполярника, щоб сповільнити спрацювання при ємносному навантаженні, але тоді й реакція на переполюсовку буде з затримкою, яка ще й залежатиме від напруг.
Дивні вимоги потребують дивних рішень ![]()
Неактивний
Ще одна проблема в тому, що в якості джерела використовується імпульсний DC-DC зі здоровенною ємністю на виході. Якби там був лінійний регулятор як в ЛБЖ, він би спокійно обмежив пусковий струм на ємносне навантаження. А при переполюсовці струм би йшов через паралельний діод на виході, і тільки тоді спрацьовувала би ота схема на мосфеті з біполярником.
Там можна було би втулити конденсатор між базою та еміттером біполярника, щоб сповільнити спрацювання при ємносному навантаженні, але тоді й реакція на переполюсовку буде з затримкою, яка ще й залежатиме від напруг.
Дивні вимоги потребують дивних рішень
Ви пропонуєте зробити схему скажіно на LM317 . І викинути цей dc-dc за псами
. В мене є транс , корпус , міст та хочеться зробити лбж . Моїх знань нажаль недостатньо щоб виготовити свою схему чи навіть вибрати більш підходящу з мережі . В інтернеті купа варіантів з використанням dc-dc тому я і пішов цим шляхом. В dc-dc є захист від кз шляхом обмеження струму. Та й думаю доробити захист від переполюсовки тай буде мені щастя. Але бачу чим балі в ліс тим страшніше. Я лише можу скопіювати схему
.
Активний
То у вас є транс і ви хочете його до чогось пристосувати? ![]()
Для лабораторного блока можна забити на ККД, прикрутити lm317 на здоровенний радіатор і хай гріється.
Для переполюсовки - поставте реле і вимірювач напруги. Спочатку вимірюєте напругу, потім замикаєте (або не замикаєте) реле. Можна ще додати polyswitch, діод в зворотньому напрямку, а то і тиристор (для естетів - захист від підвищеної напруги, від індуктивного навантаження наприклад).
То у вас є транс і ви хочете його до чогось пристосувати?
Не пропадати ж добру. В мене батько і так вже скоса на нього дивиться. Каже , бачу нічого не виходить в тебе з того . Може я його , тойво...
. Шкода на металолом викинути. А так може ви мене чомусь навчите , тай може з того щось вийде..
Для лабораторного блока можна забити на ККД, прикрутити lm317 на здоровенний радіатор і хай гріється.
Для переполюсовки - поставте реле і вимірювач напруги. Спочатку вимірюєте напругу, потім замикаєте (або не замикаєте) реле. Можна ще додати polyswitch, діод в зворотньому напрямку, а то і тиристор (для естетів - захист від підвищеної напруги, від індуктивного навантаження наприклад).
Якщо користуватись через реле то можна і dc-dc використати
. Щоб не обвязувати LM-ку . Тай стабілізація по току потрібна.
Знайшов одну схему на LM317. Але на струм 10А. І в схемі є індикація по переполюсовці . Але це мабуть тільки індикація.
Остання редакція Vovik07 (Вчора 23:25:14)
Активний
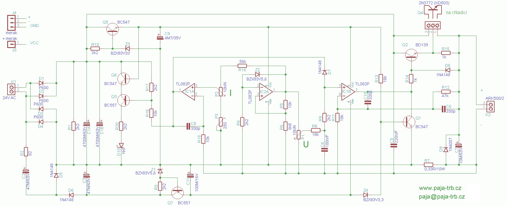
Ще натрапив на проект . Схему для якого запозичили з якогось чеського журналу. Схема на опереаційних підсилювачах . В проекті є вже розведена плата , виготовлення якої можна замовити в китайців. Але ця схема це вже якийсь вищий пілотаж. Я наприклад не розумію С2 мабуть не мав бути електроліт?
Остання редакція Vovik07 (Вчора 21:53:14)
Активний
С2, С3 , D5, D6 - схоже на однопівперіодний випрямляч від'ємної напруги. Все правильно.
Ну, запаяти на готову плату не повинно бути складно.