Ви не увійшли.
Доброго здоровя шановні майстри. Хочу зробити ЛБЖ на трансформаторі . Відповідно схема буде така . Трансформатор - діодний міст - коденсатор. Все стандартно. Далі dc-dc знижуючий перетворювач . Максимальна напруга на виході з моста 28В. Тобто діапазон регулювання напруги від 1,2-28В. В перетворювач вбудований захист від КЗ але потрібно зробити захист від переполюсовки та зворотнього струму. Задумав я зробити це на двох PMosfet в верхньому плечі зєднаних послідовно дзеркально. Мосфети буду використовувати IRF4905. Я думаю вони будуть погано працювати на низьких напругах 1,2-3В . В такому випадку буду шунтувати масфети через реле. Зробив схему в Мультисім . Але чомусь в симуляції зворотній струм таки проходить хоча по логіці не повинен. Тому прошу глянути Вас вашим професійним оком та сказати які є зауваження.
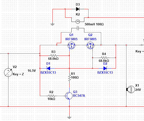
на схемі npn тяне мосфети на землю коли є + на виходах dc..
Неактивний
потрібно зробити захист від переполюсовки
Не дуже зрозуміло, від переполюсовки чого, навантаження? Це як? Хіба що навантаження саме є джерелом напруги (акумулятор, наприклад), то щоб електролітичний конденсатор в DC-DC не зарядижався у зворотній полярності.
Але чомусь в симуляції зворотній струм таки проходить хоча по логіці не повинен.
Ну коли мосфети відкриті, то транзистору Q3 однаково, звідки в його базу тече струм - від DC-DC чи від навантаження.
А коли закриті, то через R4, D1, R2 і теж в базу, мосфети відкриваються.
Остання редакція dimich (2026-02-24 04:36:58)
Неактивний
щоб електролітичний конденсатор в DC-DC не зарядижався у зворотній полярності.
Хоча з понижуючим перетворювачем він і не буде заряджатись, бо там діод паралельно, анодом в землю. І зі сторони вихода DC-DC ви ніяк не зможете відрізнити, чи то струм протікає бо споживається навантаженням, чи тому що навантаження є джерелом відʼємної напруги.
Неактивний
Vovik07 пише:потрібно зробити захист від переполюсовки
Не дуже зрозуміло, від переполюсовки чого, навантаження? Це як? Хіба що навантаження саме є джерелом напруги (акумулятор, наприклад), то щоб електролітичний конденсатор в DC-DC не зарядижався у зворотній полярності.
Так . Саме при заряджання АКБ , наприклад від інструменту 20В. Щоб при випадкові й зміні полярності на вийшов з ладу dc-dc. І зворотній струм коли заряджаєш АКБ і вимкнули світло - щоб АКБ не розряджався і не грів якісь деталі в dc-dc..
Vovik07 пише:Але чомусь в симуляції зворотній струм таки проходить хоча по логіці не повинен.
Ну коли мосфети відкриті, то транзистору Q3 однаково, звідки в його базу тече струм - від DC-DC чи від навантаження.
А коли закриті, то через R4, D1, R2 і теж в базу, мосфети відкриваються.
Значить треба розірвати звязок між gate Q1 і gateQ2. Поставити на gate Q2 ще один npn? Чи діод між gate1 і gate2?
Неактивний
Наверное я не понял о чем вы, но разве обычный диодный мост по выходу не спасает от обратки и переполюсовки? Поставьте такой-же как и после трансформатора. или не?
Остання редакція Kino (2026-02-24 15:54:19)
Неактивний
На діоді падає 0.7В (на Шоткі менше). При струмі в 50А це сильно грітиметься. ККД на рівному місці падає.. А на mosfet десятки мілівольт.
Саме при заряджання АКБ , наприклад від інструменту 20В. Щоб при випадкові й зміні полярності на вийшов з ладу dc-dc.
Так вам потрібен автоматичний зарядний пристрій, а не ЛБЖ. У такого зарядного пристроя має бути певна внутрішня логіка, причому для різних типів акумуляторів різна. В початковому стані вихід відʼєднано від джерела живлення. Коли напруга на виході перевищує певний поріг (акумулятор підʼєднано правильно, і він справний), вихід зʼєднується з джерелом живлення, починається заряд, моніториться зарядний струм. Коли струм падає нижче певного порога (акумулятор заряджено), вихід знову відʼєднується.
І зворотній струм коли заряджаєш АКБ і вимкнули світло - щоб АКБ не розряджався і не грів якісь деталі в dc-dc..
У різних DC-DC зворотній струм може бути різний, але зазвичай не перевищує десятків міліампер. Якщо хочете відключати вихід повністю, то моніторити наявність напруги потрібно як мінімум не на виході DC-DC. Один із варіантів - підключати вихід тільки коли напруга на вході DC-DC перевищує максимально можливу вихідну. А для цього моніторингу теж потрібно живлення, хоч і мізерне, від того ж акумулятора.
Значить треба розірвати звязок між gate Q1 і gateQ2.
Без логіки, як мінімум примітивної на тригерах, не обійтись. А простіше на мікроконтролері.
разве обычный диодный мост по выходу не спасает от обратки и переполюсовки? Поставьте такой-же как и после трансформатора. или не?
Воно-то захистить, але падіння напруги на діодах суттєве. Тоді має бути зворотній звʼязок по напрузі після тих діодів.
Неактивний
На діоді падає 0.7В (на Шоткі менше). При струмі в 50А це сильно грітиметься. ККД на рівному місці падає.. А на mosfet десятки мілівольт.
так а по входу что? не тоже самое?
Неактивний
Один із варіантів - підключати вихід тільки коли напруга на вході DC-DC перевищує максимально можливу вихідну
А ще краще - гальванічно розв'язаний імпульсний БЖ від мережевої напруги. Тоді зворотній струм живитиме лише низьковольтну частину.
Неактивний
Kino пише:так а по входу что? не тоже самое?
По входу плюс-мінус півтора вольта не суттєво. До того ж вхідний струм менший за вихідний.
хм. так автор пишет что блок регулируемый.... пусть для 3В поставит 4.4 для компенсации двух диодов по 0.7.
Неактивний
хм. так автор пишет что блок регулируемый.... пусть для 3В поставит 4.4 для компенсации двух диодов по 0.7.
0.7 В - це при струмі десь 50 мА. При 1 А буде 0.9 В, при 5 А буде 1.2 В. Ще й від температури залежить.
Неактивний
0.7 В - це при струмі десь 50 мА. При 1 А буде 0.9 В, при 5 А буде 1.2 В. Ще й від температури залежить.
Ну то такое, что-то да можно придумать. Главное что есть источник 28В 50А. ))) (хотя автор про ток ничего не говорил, это мы тут сами уже выдумали).
Неактивний
Ну то такое, что-то да можно придумать. Главное что есть источник 28В 50А. ))) (хотя автор про ток ничего не говорил, это мы тут сами уже выдумали).
Так отож, параметри невідомі. Якщо відхилення напруги до одного вольта допустиме, а струм до 10 А, то від зворотнього струму звичайний діод Шотткі допоможе. Тільки, можливо, доведеться посадити його на радіатор. Ще можна розглянути так званий "ідеальний діод", у якого пряме падіння напруги порядка десятків мВ, але у нього свої нюанси та недоліки.
Якщо ліпити з готового DC-DC, я би вмикав його (якщо у нього є shutdown/enable) або комутував би вихід при наявності напруги після трансформатора, але до моста.
Від переполюсовки - дивлячись, що там за "вбудований захист від КЗ" в DC-DC, може він якраз і має спрацювати у такій ситуації. Або поставити звичайний автомобільний запобіжник на струм раза в два вище максимального.
Неактивний
Автомобільний запобіжник повільний. Це тільки від пожежі.
Автомобільний запобіжник повільний. Це тільки від пожежі.
А автору від чого захист потрібно? Від повного розряду теж захистить, якщо внутрішній опір акумулятора дозволить піти достатньому струму. Що з боку DC-DC, що з боку акумулятора переполюсовка виглядає в першу чергу як КЗ.
Остання редакція dimich (2026-02-25 16:29:00)
Неактивний
dimich пише:0.7 В - це при струмі десь 50 мА. При 1 А буде 0.9 В, при 5 А буде 1.2 В. Ще й від температури залежить.
Ну то такое, что-то да можно придумать. Главное что есть источник 28В 50А. ))) (хотя автор про ток ничего не говорил, это мы тут сами уже выдумали).
Ну раз автор взяв потужні mosfetи, значить на щось розраховує.
Ну раз автор взяв потужні mosfetи, значить на щось розраховує.
20 мОм - це хіба потужні? При 7 амперах уже на радіатори садити треба, а при 50А півсотні ватт розсіювати на кожному. Для такого струму низькоомний N-тип уже ставити треба.
Неактивний
Vovik07 пише:Саме при заряджання АКБ , наприклад від інструменту 20В. Щоб при випадкові й зміні полярності на вийшов з ладу dc-dc.
Так вам потрібен автоматичний зарядний пристрій, а не ЛБЖ.
Ні , мобуть таки більше ЛБЖ. В мене є зарядний типу IMAX B6 . Який може заряджати різного типу акб і має функцію блоку живлення . Але вона трохи не зручна , бо змінити струм чи напругу на "ходу" не можна. Алеж на ЛБЖ можна виставити певну напругу і струм і доприкладу підєднати акб від інструменту. Коли акб зарядиться , плата бмс відсіче банки від ЛБЖ...
Так отож, параметри невідомі. Якщо відхилення напруги до одного вольта допустиме, а струм до 10 А, то від зворотнього струму звичайний діод Шотткі допоможе. Тільки, можливо, доведеться посадити його на радіатор.
Максимальний струм 15А. Саме через нагрів і падіння напруги не розглядав діод шотткі.. Ось такий dc-dc 

Ну раз автор взяв потужні mosfetи, значить на щось розраховує.
Чесно кажучи я не дуже спеціаліст . Схему знайшов в інтернеті та почав симулювати в мультисім . Симуляція показувала що зворотній струм проходить , от і прийшов запитати пораду як то діло вдосконалити.
Я прибрав npn транзистор і поставиви два діоди між затворами мосфетів. Тут в мене є така думка . Якщо керувати мофетами через реле . Тобто реле підтягує затвори до землі і відкриває мосфети . Обмотка реле підєднана відразу після діодного моста. Тобто логіка така. прилад увімкнено , реле спрацювало , відкрило мосфети.. Коли живлення на мості зникло , підтяжки мосфетів до землі нема. Мосфети закриваються через резистори R3 R4. Якщо переполюсовка то на землі буде + , реле не спрацює....
Неактивний
Ні , мобуть таки більше ЛБЖ.
ЛБЖ з виходом як у зарядного пристроя = зарядний пристрій з регулюванням струму на напруги.
Коли акб зарядиться , плата бмс відсіче банки від ЛБЖ...
Якщо акумулятор з BMS, то і при переполюсовці захист у неї також має спрацювати.
Максимальний струм 15А. ... Ось такий dc-dc
Оффтопік, але щось у мене сумніви, що такий DC-DC дасть 15А. Що там за мосфет і який ШІМ-контролер? Він з діодом Шотткі чи синхронний?
У мене схожий коли 5 А видає, вже гріється шо дурний. 300 ватт пишуть - то хіба що при вихідній напрузі, наближеній до максимальної.
Якщо керувати мофетами через реле.
Та нема різниці, чим керувати. Хоч реле, хоч BJT, хоч іншим мосфетом чи виходом компаратора. Є різниця звідки брати керуючий сигнал, тобто що є критерієм для відкривання/закривання.
Обмотка реле підєднана відразу після діодного моста.
Тільки не після, а до моста. Наприклад, через ще один малопотужний міст.
Коли живлення на мості зникло
...струм з акумулятора через відкриті мосфети, індуктивність та баді-діод мосфета перетворювача тече на його вхід, і через обмотку реле в землю. Реле залишається увімкненим.
Неактивний
Мені здається, що для захисту від переполюсовки достатньо добавити в buck converter діод послідовно з котушкою.
Мені здається, що для захисту від переполюсовки достатньо добавити в buck converter діод послідовно з котушкою.
Та намалюйте вже схему, як виглядає та переполюсовка. Це два джерела напруги, зʼєднані послідовно, а їх протилежні виводи закорочені між собою.
Діод послідовно з котушкою лише введе нелінійність у зворотній звʼязок перетворювача. А при переполюсовці струм через нього протікатиме в прямому напрямку, як при нормальній роботі.
"Захист від переполюсовки" - це або захист від звичайного КЗ, або логіка перевірки коректності підключення перед вмиканням вихода, як в "смарт" зарядних пристроях.
Неактивний
Це два джерела напруги, зʼєднані послідовно
Хоча ні, там же DC-DC буде джерелом струму в режимі CC, так що DC-DC намагатиметься обмежити струм, а акумулятор залишатиметься замкнений накоротко через діод нижнього плеча.
Тоді тільки перевірка перед вмиканням. (UPD: або захист від КЗ окремою схемою після DC-DC.)
Остання редакція dimich (2026-02-26 17:31:46)
Неактивний

Сорян, мав на увазі від зворотнього струму ![]()
Якщо замість R1 акумулятор, то при відключенні Vin через паразитний діод в ключі конвертор отримає живлення і щось буде намагатись з цим робити. Якщо послідовно з Q1 включити ще один діод - такого не буде. Грітиметься він так само як і D1. А падіння на ньому скомпенсує стабілізатор (на схемі не показано).
Хоча як на мене дивне побажання. Для зарядки краще вміти стабілізувати струм, а напругу вимірювати. І готових контроллерів зарядки трохи є. А робити all-in-1..
Неактивний